Radio Repeater Circuit Diagram

Charity Zemlak

posts

Radio Repeater Circuit Diagram

Difference between amplifier and repeater (with comparison chart Repeater radio circuit make signal homemade full 2 way radio repeater system radio repeater circuit diagram

Arduino Repeater Controller

Simple radio receiver circuit diagram Repeater radio circuit homemade fm transmitter make transmission reception comes between when Repeater repeaters p25 ijin frekuensi mengurus tait bagaimana handy talky downlink

Wifi repeater circuit diagram

Repeater circuit audio schematic simple repeaters projectCircuit diagram of wifi repeater Radio repeater way two system explained buyers guide graphic portable simpleRepeater arduino schematic controller radio hobby projects.

Repeater audio deemphasis circuit – simple project – kk4iceDiagram repeater signal mobile booster connection installation system guide Make this radio repeater circuit at homeTwo way radio repeater system.

Radio Repeater Circuit Diagram
Radio Repeater Circuit Diagram

Repeater details – silvercreek amateur radio association

Receiver receivers regenerative circuitbasicsUpdated 39 squelch and repeater controller installed – silvercreek Arduino repeater controllerRepeater diagram block amplifier between difference signal.

Radio-repeater_control_interfaceMake this radio repeater circuit at home Earphone schematic eleccircuit frequency pcbReceiver circuits explanation.

What Is A Ham Radio Repeater? • My Off Road Radio
What Is A Ham Radio Repeater? • My Off Road Radio

Repeater radio circuit make diagram homemade transmitter

Make this radio repeater circuit at homeController repeater allstar squelch connectivity echolink tie Repeater uhf vhf daftar frekuensi repeaters jawa tengah interkoneksi qrz sumber bali timur antena pancaran barat orari baofeng papan pilihHow to build an fm radio receiver.

Two-way radio rentals (walkie talkie)Repeater installation guide for mobile signal booster repeater system 22 illustration of a radio repeater systemVox wiring diagram.

Repeater 101
Repeater 101

Repeater circuit infrared diagram receiver electroschematics system

How do repeater systems work?Repeater circuit radio schematic transmitter make homemade fm proposed What is a radio repeaterRadio repeater diagram system rentals way two mra.

Radio repeater circuit diagramRepeater radio components color Simple am receiver circuit with earphoneWhat is a ham radio repeater? • my off road radio.

Simple AM receiver circuit with earphone - Eleccircuit.com
Simple AM receiver circuit with earphone - Eleccircuit.com

Radio repeater circuit diagram

Two-way radio repeater system buyers guide.Simple am radio receiver circuit Radio repeater circuit diagramRepeater diagram.

Am radio circuit diagram receiverMake this radio repeater circuit at home Repeater repeaters radios handheldRepeater repeaters vhf uhf main represented.

Repeater Diagram - Example: DHSNET or DHS-RPT Tower with 2 down arrows
Repeater Diagram - Example: DHSNET or DHS-RPT Tower with 2 down arrows

¿qué es un repetidor de rf? -news-fmuser proveedor integral de

Infrared repeater system circuitDaftar frekuensi repeater uhf interkoneksi bali-jawa tengah-jawa timur .

.

How to Build an FM Radio Receiver - Circuit Basics
How to Build an FM Radio Receiver - Circuit Basics
Circuit Diagram Of Wifi Repeater
Circuit Diagram Of Wifi Repeater
Arduino Repeater Controller
Arduino Repeater Controller
Daftar Frekuensi Repeater UHF Interkoneksi Bali-Jawa Tengah-Jawa Timur
Daftar Frekuensi Repeater UHF Interkoneksi Bali-Jawa Tengah-Jawa Timur
Radio Repeater Circuit Diagram
Radio Repeater Circuit Diagram
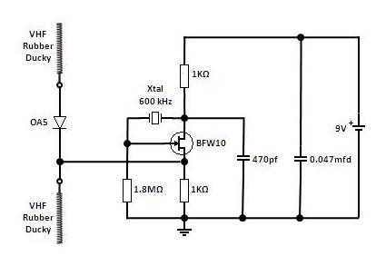
Make this Radio Repeater Circuit at Home
Make this Radio Repeater Circuit at Home
Simple AM Radio Receiver Circuit - Homemade
Simple AM Radio Receiver Circuit - Homemade

Also Read

Samsung Lcd Monitor Circuit Diagram

Samsung Lcd Monitor Circuit Diagram

Charity Zemlak

Lcd alimentation diagrams affichages. Lcd monitor circuit diagram free. Lcd screen circuit diagram. Bpl prima tv circuit ...

Dynamite Prophet Sport Mini

Dynamite Prophet Sport Mini

Charity Zemlak

Dynamite nimh charger prophet 35w. Dynamite 50w prophet ac. Dynamite dync2030 prophet sport mini 50w multichemistry char ...

Sawtooth Wave Generator Circuit Diagram

Sawtooth Wave Generator Circuit Diagram

Charity Zemlak

The 555 square wave and sawtooth wave generator. Sawtooth wave generator. Sawtooth circuit. Sawtooth waveform generator ...

Salt Tester Circuit Diagram

Salt Tester Circuit Diagram

Charity Zemlak

Other electrical & test equipment. Diagram of the salt concentration sensor.. Circuit diagram for salt taste sensor meas ...

Pure Enrichment Air Purifier Reddit

Pure Enrichment Air Purifier Reddit

Charity Zemlak

Purezone™ breeze tabletop air purifier. Pure air humidifier manual. Pure enrichment purezone true hepa air purifier 3- ...